Abstract
One of the most recent innovations in the field of fuzzy sets has been continuous intuitionistic fuzzy sets (CINFUSs), where membership and non-membership degrees are defined by nonlinear functions, as a direct extension of intuitionistic fuzzy sets (IFSs). The membership and non-membership degrees of CINFUSs can account for uncertainty at every point since they are represented by continuous structures that change based on how the decision-maker responds to uncertainty. On the other hand, Pythagorean fuzzy sets (PFSs) allow for a more accurate representation of the data and a better way to handle uncertainty in decision issues by reflecting the hesitations of decision-makers over a larger range. Due to these superior advantages of CINFUSs and the fact that PFSs are more comprehensive than IFSs, in this study, continuous Pythagorean fuzzy sets (CPFUSs) have been aimed at introducing to define uncertainty more broadly and accurately by representing PFSs with a continuous structure as in IFSs. In this study, firstly, the basic principles and mathematical operators of CPFUSs have been developed and presented. Then, multi-attribute decision-making (MADM) models have been developed by considering different aggregation operators to indicate the feasibility and effectiveness of the continuous Pythagorean fuzzy (CPFU) extension. The developed CPFU-MADM models have been implemented to the solution of two different decision problems: green supplier selection and waste disposal site selection problems. In addition, sensitivity analyses have been conducted on criterion weights, expert weights and parameters in order to demonstrate the reliability and stability of the developed models. Furthermore, the validity and superiority of the developed models have been indicated by the comparative analysis conducted with IFSs and PFSs-based MADM models in the literature. MADM applications have shown that continuous Pythagorean fuzzy sets can successfully represent the expert decisions with different attitudes within the same model. It has been observed that the rankings of alternatives according to aggregation operators do not change even when there are differences in the score values of the alternatives.
1 Introduction
Uncertainty and fuzziness are an important part of complex decision-making problems, and solving such problems effectively plays an important role in various fields. In this context, fuzzy set theory has become a potent instrument for addressing uncertainty and improving decision-making processes. Traditional fuzzy sets (TFSs), which determine an element’s degree of membership in a set, have been introduced by Zadeh (
1965). Several fuzzy set extensions have been presented by different researchers in the literature in the ensuing periods because traditional fuzzy sets (TFSs) are limited to membership degrees and cannot address uncertainty in its entirety (Gündoǧdu and Kahraman,
2019; Senapati and Yager,
2020; Qahtan
et al.,
2023; Kou
et al.,
2024; Jan
et al.,
2023; Deveci
et al.,
2022; Alkan and Kahraman,
2023). Intuitionistic fuzzy sets (IFSs), represented by degrees of membership and non-membership, have been developed by Atanassov (
1986), enabling uncertain information to be handled more flexibly. IFSs have gained a lot of interest from researchers and have started to be employed in many different disciplines because of its advantage in representing uncertain information. As a direct extension of IFSs, Yager (
2013) developed Pythagorean fuzzy sets (PFSs), which were initially presented by Atanassov as the second kind of IFS and which offer a more flexible representation of uncertainty. Some facts, events, and associated data that other sets like TFSs and IFSs cannot process are processed more effectively by PFSs. A fuzzy set can be discrete or continuous. In discrete fuzzy sets, elements are given as singletons whereas they are given with continuous membership functions in continuous fuzzy sets. Discrete Pythagorean fuzzy sets are composed of singletons including the membership and non-membership degrees of a certain
x. Since singleton Pythagorean fuzzy sets have not yet been extended to continuous Pythagorean fuzzy sets in the literature, this paper introduces a continuous Pythagorean fuzzy set for the first time in the literature.
In PFSs represented with the membership and non-membership degrees, the sum of these degrees’ squares must not exceed one. In this way, the uncertainties in decision problems can be better addressed with PFSs and the data can be reflected more accurately (Al-Samarraay
et al.,
2022). Even though a great deal of studies have been done on fuzzy sets beyond PFSs, it is still difficult to predict precise values for membership and non-membership degrees. This situation can lead to uncertainty not being fully defined and correct results not being obtained, especially in decision-making problems. The most recent innovation in the field of fuzzy set extension was made by Alkan and Kahraman (
2023) with CINFUS, where the degrees of membership and non-membership are defined by nonlinear functions, as a direct extension of IFS. In CINFUSs, uncertainty at every point can be taken into account with the continuous structure of membership and non-membership degrees (Alkan and Kahraman,
2023; Altıntaş
et al.,
2024; Kizilkan Demir and Oztaysi,
2024; Alkan and Kahraman,
2024). Thus, degrees of membership and non-membership provide a continuous structure that changes according to how a decision-maker behaves to uncertainty. Due to these superior advantages of CINFUSs and the broader scope of PFS than IFSs, representing PFSs with a continuous structure, as in IFSs, will enable a broader and more accurate definition of uncertainty. Therefore, in this study, continuous Pythagorean fuzzy sets (CPFUSs) have been developed, which allow to express the fuzziness and uncertainties more accurately by extending PFSs to continuous value fields. By extending PFSs in a continuous context, CPFUSs will allow modelling of the degree to which elements are present in a continuous range of values. In this way, CPFUSs will enable real-life problems containing uncertain information to be addressed in a more realistic, detailed and broader context.
The innovative aspect of continuous Pythagorean fuzzy sets is that they represent the generalization of single-valued Pythagorean fuzzy sets. Each point on this generalized continuous function gives traditional Pythagorean fuzzy numbers available in the literature, consisting of single values of membership, non-membership and indecision parameters. In addition, another important innovative aspect is that it shows all possible Pythagorean fuzzy numbers that risk-averse, risk-taking or risk-neutral experts can assign on a unique continuous function.
In CPFUSs, which have a similar structure to CINFUSs, the values of the elements of a set have a symmetrical appearance, represented by a nonlinear curve. In order to obtain a continuous function in CPFUSs, membership and non-membership degrees must be represented by a coefficient parameter. In CPFUSs, degrees of membership and non-membership are represented by the $\sqrt{\alpha \tau -\alpha {\tau ^{2}}}$ function, ensuring the formation of a continuous structure. Thanks to the coefficient τ here, it is ensured that at each point, the degrees of membership and non-membership can account for the ambiguity. Thus, the coefficient τ is defined as the degree to which each element lies in the range of values between 0 and 1 and determines whether the decision maker is a risk taker, risk-averse, or risk-neutral. At the same time, the values of τ closer to the center of the functions indicates that the risk-averse decision maker is stronger, while the farther away from the center of the functions, the stronger the risk-taking decision maker is encountered. In a continuous structure, the magnitude of the values for membership and non-membership degrees between 0 and 1 is represented by the α value. The α value represents the magnitude or smallness of the values between 0 and 1 for membership and non-membership degrees in a continuous structure. In CPFUSs, the sum of the squares of the membership and non-membership degrees meets the condition $0\leqslant {(\sqrt{\alpha \tau -\alpha {\tau ^{2}}})^{2}}+{(\sqrt{(4-\alpha )\tau -(4-\alpha ){\tau ^{2}}})^{2}}\leqslant 1$, provided that it is at most 1. With this condition, the continuous structure of CPFUSs in nonlinear form is ensured. Thus, with CPFUSs, the opinions of decision-makers can be taken into account continuously and more comprehensively.
In this study, it is aimed to construct CPFUSs and use them with MADM models to demonstrate their applicability. With CPFUSs, more consistent models will be created and therefore more reliable results will be obtained, thanks to the degrees of membership and non-membership that have a wider area of influence. One of the practical significances of the proposed CPFUSs is the more flexible representation of uncertainty, which provides greater flexibility in representing uncertainty compared to intuitionistic fuzzy sets. This enables more refined modelling of vague and ambiguous information, making CPFUSs suitable for complex decision-making scenarios. Another significance is the enhanced decision-making applications which allow decision-makers to capture more nuanced judgments, which can be applied in fields such as project evaluation, resource allocation, and supplier selection, where precise assessments of alternatives are crucial. Besides, advanced modelling of expert opinions is another significance of CPFUSs which makes them effective in situations where expert evaluations involve high levels of uncertainty or hesitation. CPFUSs can better capture the hesitancy and conflicting opinions in expert assessments, leading to more accurate aggregation and consensus-building. In machine learning and data mining tasks such as clustering, classification, and pattern recognition, CPFUSs can enhance model performance by managing uncertain data more effectively. Moreover, CPFUSs facilitate more flexible aggregation of information by allowing the combination of different membership and non-membership values with minimal loss of information.
The novelty of this article offers models that are capable of representing the thoughts in the minds of experts in a wider scope and uncertainty at every point, by taking into account the behaviour of experts towards risk. In this regard, after introducing the mathematical operations of the CPFUSs developed in the study, two different CPFUS-based MADM models have been proposed by considering the mathematical operations. The performance of the developed CPFUS-MADM models is presented first on the green supplier selection problem and then on the waste disposal site selection problem. To distinguish between the two MADM models and further demonstrate the applicability of CPFUSs, a model based on different aggregation operators introduced within the scope of the study has been used in the second MADM problem.
The rest of the study is structured as follows. The basic principles of CINFUSs are outlined in Section
2. Section
3 introduces the theoretical principles and mathematical operators of CPFUSs. In Section
4, the developed CPFUSs are implemented to green supplier selection and waste disposal site selection problems on two different MADM models, and sensitivity analysis and comparison analysis are conducted on each application model. Section
5 concludes the study with conclusions and suggestions for additional researches.
2 Continuous Intuitionistic Fuzzy Sets
There are some studies on the development of continuous fuzzy sets. Shahari and Rasmani (
2020) investigate the potential use of continuous fuzzy sets to represent linguistic terms used in the fuzzy computing mapping process to investigate the consistency of the decision outcomes produced by the proposed approach. Wu
et al. (
2017) obtained some characterizations on the transitivity, mildly mixing property, a-transitivity, equicontinuity, uniform rigidity and proximality of Zadeh’s extensions restricted on some invariant closed subsets of all upper semi-continuous fuzzy sets in the level-wise metric. Rakus-Andersson (
2010) explored continuous fuzzy numbers in the interval- and the
α-cut forms to detect their similar nature. The study expands fuzzy probabilities of continuous fuzzy events in the form of continuous fuzzy sets. Alkan and Kahraman (
2023) developed continuous intuitionistic fuzzy sets (CINFUSs) to define the generalized IFSs.
This section discusses the fundamental operations of the CINFUSs. The detailed notions, basic operations and mathematical operations of the CINFUSs are mentioned as follows:
Definition 2.1.
Let
$\mathcal{X}$ be a universal set of discourse. A CINFUS
$\mathbb{C}$ in
$\mathcal{X}$ is defined as follows (Alkan and Kahraman,
2023):
where the function
$F({\mu _{\mathbb{C}}}(x),\tau ):X\to [0,1]$ and
$F({\vartheta _{\mathbb{C}}}(x),\tau ):X\to [0,1]$ indicate continuous membership and non-membership degrees of the element
$x\epsilon \mathcal{X}$ to set
$\mathbb{C}$, respectively.
τ represents the expert’s behaviour against uncertainty. The closer the
τ value gets to the center (0.5), the more risk-averse the expert will have, and the further it gets from the center (0.5), the more risk-taking the expert will be. Also,
$F({\mu _{\mathbb{C}}}(x),\tau )=\alpha \tau -\alpha {\tau ^{2}}$ and
$F({\vartheta _{\mathbb{C}}}(x),\tau )=(4-\alpha )\tau -(4-\alpha ){\tau ^{2}}$ satisfy the following condition
$0\leqslant F({\mu _{C}}(x),\tau )+F({\vartheta _{C}}(x),\tau )\leqslant 1\Rightarrow 0\leqslant \alpha \tau -\alpha {\tau ^{2}}+(4-\alpha )\tau -(4-\alpha ){\tau ^{2}}\leqslant 1\Rightarrow 0\leqslant 4\tau -4{\tau ^{2}}\leqslant 1$ for every
x.
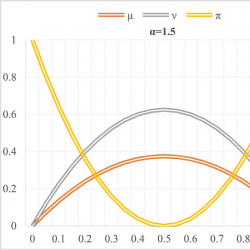
The uncertainty degree in judgment is indicated as
$F({\pi _{\mathbb{C}}}(x),\tau )=1-\alpha \tau +\alpha {\tau ^{2}}-(4-\alpha )\tau +(4-\alpha ){\tau ^{2}}=1-4(\tau -{\tau ^{2}})$. The membership, non-membership and hesitancy degrees of CINFUSs are presented for
$\alpha =1.5$ and
$\alpha =3.5$ in Fig.
1.
Definition 2.2.
Let
$\textit{CINFUS}=\langle (\alpha \tau -\alpha {\tau ^{2}}),((4-\alpha )\tau -(4-\alpha ){\tau ^{2}})\rangle $,
${\textit{CINFUS}_{A}}=\langle ({\alpha _{A}}\tau -{\alpha _{A}}{\tau ^{2}}),((4-{\alpha _{A}})\tau -(4-{\alpha _{A}}){\tau ^{2}})\rangle $ and
${\textit{CINFUS}_{B}}=\langle ({\alpha _{B}}\tau -{\alpha _{B}}{\tau ^{2}}),((4-{\alpha _{B}})\tau -(4-{\alpha _{B}}){\tau ^{2}})\rangle $ be three CINFUSs, then the mathematical operations on these three continuous intuitionistic fuzzy numbers (CINFUNs) are expressed as follows (Alkan and Kahraman,
2023):
Moreover, the results of mathematical operations that consist of addition, multiplication, multiplication with scalar and power are presented in Figs.
2,
3,
4, and
5, respectively. In Fig.
2,
${\alpha _{A}}=0.5$ and
${\alpha _{B}}=3$ represent the magnitude rating of membership functions for
${\textit{CINFUS}_{A}}$ and
${\textit{CINFUS}_{B}}$, respectively. The sum of the membership degrees and non-membership degrees of two CINFUNs and the corresponding hesitancy degree are presented in Fig.
2.
In Fig.
3, the magnitude ratings of membership functions for
${\textit{CINFUS}_{A}}$ and
${\textit{CINFUS}_{B}}$ are represented by
${\alpha _{A}}=1$ and
${\alpha _{B}}=2.5$, respectively. Also, the product of the membership degrees and the non-membership degrees of two CINFUNs and the corresponding hesitancy degree are presented in Fig.
3, respectively.
In Fig.
4,
${\alpha _{A}}=2$ and
$\lambda =4$ show the magnitude rating of membership functions and the value of the scalar number for
$\textit{CINFUS}$. Also, the membership, non-membership and hesitancy degrees multiplied by the
λ scalar number of CINFUNs are shown in Fig.
4.
In Fig.
5,
${\alpha _{A}}=2.5$ and
$\lambda =2$ show the magnitude rating of membership functions and the value of the scalar number for
$\textit{CINFUS}$. Also, the scalar power of CINFUN is presented in Fig.
5.

Fig. 1
Membership, non-membership and hesitancy degrees of CINFUSs for $\alpha =1.5$ and $\alpha =3.5$.

Fig. 2
Addition operation for two CINFUNs.

Fig. 3
Multiplication operation for two CINFUNs.

Fig. 4
Multiplication by scalar number of membership functions.

Fig. 5
Scalar number power of CINFUN.
Definition 2.3.
Let
${\tilde{A}_{i}}=\langle {(\alpha \tau -\alpha {\tau ^{2}})_{i}},{((4-\alpha )\tau -(4-\alpha ){\tau ^{2}})_{i}}\rangle $,
$(i=1,2,\dots ,n)$ be a set of CINFUSs and
$w={({w_{1}},{w_{2}},\dots ,{w_{n}})^{T}}$ be a weight vector of
${\tilde{A}_{i}}$ with
${\textstyle\sum _{i=1}^{n}}{w_{i}}=1$, then a continuous intuitionistic fuzzy weighted average
$(\textit{CINFUWA})$ is defined as follows Alkan and Kahraman (
2023):
Definition 2.4.
Let
${\tilde{A}_{i}}=\langle {(\alpha \tau -\alpha {\tau ^{2}})_{i}},{((4-\alpha )\tau -(4-\alpha ){\tau ^{2}})_{i}}\rangle $,
$(i=1,2,\dots ,n)$ be a set of CINFUSs and
$w={({w_{1}},{w_{2}},\dots ,{w_{n}})^{T}}$ be a weight vector of
${\tilde{A}_{i}}$ with
${\textstyle\sum _{i=1}^{n}}{w_{i}}=1$, then a continuous intuitionistic fuzzy weighted geometric
$(\textit{CINFUWG})$ is defined as follows Alkan and Kahraman (
2023):
Definition 2.5.
Let
$\textit{CINFUN}=\langle (\alpha \tau -\alpha {\tau ^{2}}),((4-\alpha )\tau -(4-\alpha ){\tau ^{2}})\rangle $ be a CINFUN, then the score function
$S(\textit{CINFUN})$ and accuracy function of
$\textit{CINFUN}$,
$A(\textit{CINFUN})$ can be described as in Eqs. (
8) and (
9), respectively (Alkan and Kahraman,
2023).
3 Continuous Pythagorean Fuzzy Sets
3.1 Arithmetic Operations
This sub-section includes the fundamental conceptions related to CPFUSs. The basic operations of CPFUSs are defined as follows.
Definition 3.1.
Let
X be a finite universe of discourse. A CPFUS
${\tilde{C}_{P}}$ in
X is an object having the form:
where the function
$F({\mu _{{\tilde{C}_{P}}}}(x),\tau ):X\to [0,1]$ and
$F({\vartheta _{{\tilde{C}_{P}}}}(x),\tau ):X\to [0,1]$ indicate continuous membership and non-membership degrees of
x to the set
${\tilde{C}_{P}}$, respectively. Where
$F({\mu _{{\tilde{C}_{P}}}}(x),\tau )=\sqrt{\alpha \tau -\alpha {\tau ^{2}}}$ and
$F({\vartheta _{{\tilde{C}_{P}}}}(x),\tau )=\sqrt{(4-\alpha )\tau -(4-\alpha ){\tau ^{2}}}$.
τ represents the decision maker’s behaviour against uncertainty. The closer the
τ value is to the center (0.4–0.6), the more risk-averse the decision maker will be, and the further away from the center (0–0.2 or 0.8–1), the more risk-taking the decision maker will be. If the
τ value is between 0.2–0.4 or 0.6–0.8, the decision maker exhibits a risk-neutral attitude. The type of risk attitude of the decision maker on CPFUSs is presented in Fig.
6. A CPFUS satisfies the condition
The membership, non-membership and hesitancy degrees of CPFUSs are represented for
$\alpha =0.5$ and
$\alpha =2.5$ as in Fig.
7.

Fig. 6
Type of risk attitude of the decision maker on CPFUSs.

Fig. 7
Membership, non-membership and hesitancy degrees of CPFUSs for $\alpha =0.5$ and $\alpha =2.5$.
Definition 3.2.
For every two
${\tilde{\mathcal{Q}}_{m}}=({L_{m}},{M_{m}})$ and
${\tilde{\mathcal{Q}}_{n}}=({L_{n}},{M_{n}})$, their basic operations are described as follows:
and thus,
and thus,
Definition 3.3.
Let $\tilde{\mathcal{Q}}=(L,M)$, ${\tilde{\mathcal{Q}}_{m}}=({L_{m}},{M_{m}})$ and ${\tilde{\mathcal{Q}}_{n}}=({L_{n}},{M_{n}})$ be three $\textit{CPFUS}$s, then the mathematical operations on these three continuous Pythagorean fuzzy numbers (CPFUNs) are expressed as follows:
Addition operation:
The results of mathematical operations of CPFUSs are shown in Figs.
8,
9,
10, and
11, respectively. The membership and non-membership degrees of
${\tilde{\mathcal{Q}}_{m}}$ and
${\tilde{\mathcal{Q}}_{n}}$ CPFUNs and the sum of these two CPFUNs are presented for
${\alpha _{m}}=1.5$ and
${\alpha _{n}}=2.5$ in Fig.
8.
Multiplication operation:
The membership and non-membership degrees of
${\tilde{\mathcal{Q}}_{m}}$ and
${\tilde{\mathcal{Q}}_{n}}$ CPFUNs for
${\alpha _{m}}=3$ and
${\alpha _{n}}=1.5$ and the product of these two CPFUNs are shown in Fig.
9.

Fig. 8
Addition operation for two CPFUNs.
Multiplication by a scalar:
In Fig.
10, the membership and non-membership degrees of a CPFUN for
$\alpha =0.5$ multiplied by the scalar number
$\lambda =3.5$ and the corresponding hesitation degree is shown.

Fig. 9
Multiplication operation for two CPFUNs.
Power operation:
The membership and non-membership degrees of a CPFUN for
$\alpha =2.5$ to the scalar number power
$\lambda =3$ and the corresponding degree of hesitation are presented in Fig.
11.

Fig. 10
Multiplication by a scalar of membership functions of a CPFUN.

Fig. 11
Scalar number power of membership functions of a CPFUN.
3.2 Aggregation Operators
In this sub-section, the continuous Pythagorean fuzzy weighted average aggregation operator and the continuous Pythagorean fuzzy weighted geometric aggregation operator of CPFUSs are given as follows.
Definition 3.4.
Let
${\tilde{\mathbb{C}}_{{P_{i}}}}=\langle ({L_{i}},{M_{i}})\rangle $,
$(i=1,2,\dots ,n)$ be a set of CPFUSs and
$\delta ={({\delta _{1}},{\delta _{2}},\dots ,{\delta _{n}})^{T}}$ be a weight vector of
${\tilde{\mathbb{C}}_{{P_{i}}}}$ with
${\textstyle\sum _{i=1}^{n}}{\delta _{i}}=1$, then a continuous Pythagorean fuzzy weighted average
$(\textit{CPFUWA})$ is expressed as in Eq. (
22).
Definition 3.5.
Let
${\tilde{\mathbb{C}}_{{P_{i}}}}=\langle ({L_{i}},{M_{i}})\rangle $,
$(i=1,2,\dots ,n)$ be a set of CPFUSs and
$\delta ={({\delta _{1}},{\delta _{2}},\dots .,{\delta _{n}})^{T}}$ be a weight vector of
${\tilde{\mathbb{C}}_{{P_{i}}}}$ with
${\textstyle\sum _{i=1}^{n}}{\delta _{i}}=1$, then a continuous Pythagorean fuzzy weighted geometric
$(\textit{CPFUWG})$ is expressed as in Eq. (
23).
Definition 3.6.
Let
${\tilde{\mathbb{C}}_{{P_{i}}}}=\langle ({L_{i}},{M_{i}})\rangle $,
$(i=1,2,\dots ,n)$ be a set of CPFUSs and
$\delta ={({\delta _{1}},{\delta _{2}},\dots ,{\delta _{n}})^{T}}$ be a weight vector of
${\tilde{\mathbb{C}}_{{P_{i}}}}$ with
${\textstyle\sum _{i=1}^{n}}{\delta _{i}}=1$, then a continuous Pythagorean fuzzy Dombi weighted geometric (
$\textit{CPFUDWG}$) is expressed as in Eq. (
24).
Definition 3.7.
Let
${\tilde{\mathbb{C}}_{{P_{i}}}}=\langle ({L_{i}},{M_{i}})\rangle $,
$(i=1,2,\dots ,n)$ be a set of CPFUSs and
$\delta ={({\delta _{1}},{\delta _{2}},\dots {\delta _{n}})^{T}}$ be a weight vector of
${\tilde{\mathbb{C}}_{{P_{i}}}}$ with
${\textstyle\sum _{i=1}^{n}}{\delta _{i}}=1$, then a continuous Pythagorean fuzzy Einstein weighted geometric (
$\textit{CPFUEWG}$) is expressed as in Eq. (
25).
Definition 3.8.
Let
${\tilde{\mathbb{C}}_{{P_{i}}}}=\langle ({L_{i}},{M_{i}})\rangle $,
$(i=1,2,\dots ,n)$ be a set of CPFUSs and
$\delta ={({\delta _{1}},{\delta _{2}},\dots ,{\delta _{n}})^{T}}$ be a weight vector of
${\tilde{\mathbb{C}}_{{P_{i}}}}$ with
${\textstyle\sum _{i=1}^{n}}{\delta _{i}}=1$, then a continuous Pythagorean fuzzy Hamacher weighted geometric (
$\textit{CPFUHWG}$) is expressed as in Eq. (
26).
3.3 Score and Accuracy Functions
In the section, the score and accuracy functions of the continuous Pythagorean fuzzy sets are defined as follows.
Definition 3.9.
Let
$\mathfrak{H}=\langle (L,M)\rangle $ be an
$\textit{CPFUN}$. The following formulas can be indicated for the score function
$\mathcal{S}(\mathfrak{H})$ and accuracy function
$\mathcal{A}(\mathfrak{H})$ of
$\textit{CPFUNs}$ as in Eqs. (
27) and (
28), respectively.
where
$\mathcal{S}(\mathfrak{H})\in [-1,1]$.
where
$\mathcal{A}(\mathfrak{H})\in [0,1]$.
Definition 3.10.
Let
${\mathfrak{H}_{i}}=\langle (\sqrt{{(\alpha \tau -\alpha {\tau ^{2}})_{i}}},\sqrt{{((4-\alpha )\tau -(4-\alpha ){\tau ^{2}})_{i}}})\rangle =\langle ({L_{i}},{M_{i}})\rangle $,
$(i=1,2)$ be two CPFUNs,
$\mathcal{S}({\mathfrak{H}_{1}})$ and
$\mathcal{S}({\mathfrak{H}_{2}})$ be scores of
${\mathfrak{H}_{1}}$ and
${\mathfrak{H}_{2}}$, respectively, and
$\mathcal{A}({\mathfrak{H}_{1}})$ and
$\mathcal{A}({\mathfrak{H}_{2}})$ be the accuracy degrees of
${\mathfrak{H}_{1}}$ and
${\mathfrak{H}_{2}}$, respectively, then the comparative rules are as follows:
-
If $\mathcal{S}({\mathfrak{H}_{1}})\lt \mathcal{S}({\mathfrak{H}_{2}})$, then ${\mathfrak{H}_{1}}\lt {\mathfrak{H}_{2}}$,
-
If $\mathcal{S}({\mathfrak{H}_{1}})\gt \mathcal{S}({\mathfrak{H}_{2}})$, then ${\mathfrak{H}_{1}}\gt {\mathfrak{H}_{2}}$,
-
If $\mathcal{S}({\mathfrak{H}_{1}})=\mathcal{S}({\mathfrak{H}_{2}})$, then
-
(1) If $\mathcal{A}({\mathfrak{H}_{1}})=\mathcal{A}({\mathfrak{H}_{2}})$, then ${\mathfrak{H}_{1}}={\mathfrak{H}_{2}}$;
-
(2) If $\mathcal{A}({\mathfrak{H}_{1}})\lt \mathcal{A}({\mathfrak{H}_{2}})$, then ${\mathfrak{H}_{1}}\lt {\mathfrak{H}_{2}}$;
-
(3) If $\mathcal{A}({\mathfrak{H}_{1}})\gt \mathcal{A}({\mathfrak{H}_{2}})$, then ${\mathfrak{H}_{1}}\gt {\mathfrak{H}_{2}}$.
3.4 Distance Measurements
In this section, the Hamming and Euclidean distances of the continuous Pythagorean fuzzy sets are given as in Eqs. (
29) and (
30).
Definition 3.11.
Let
${\mathrm{\wp }_{i}}=(\sqrt{{(\alpha \tau -\alpha {\tau ^{2}})_{i}}},\sqrt{{((4-\alpha )\tau -(4-\alpha ){\tau ^{2}})_{i}}})=({L_{i}},{M_{i}})$ $(i=1,2)$ be two CPFUNs. Then, the Hamming and Euclidean distances between
${\mathrm{\wp }_{1}}$ and
${\mathrm{\wp }_{2}}$ are given as follows.
Definition 3.12.
Let
${\mathrm{\wp }_{i}}=(\sqrt{{(\alpha \tau -\alpha {\tau ^{2}})_{i}}},\sqrt{{((4-\alpha )\tau -(4-\alpha ){\tau ^{2}})_{i}}})=({L_{i}},{M_{i}})$ $(i=1,2)$ be two CPFUNs, then
-
1. ${\mathfrak{D}_{H}}({\mathrm{\wp }_{1}},{\mathrm{\wp }_{2}})={\mathfrak{D}_{H}}({\mathrm{\wp }_{2}},{\mathrm{\wp }_{1}})$ and ${\mathfrak{D}_{E}}({\mathrm{\wp }_{1}},{\mathrm{\wp }_{2}})={\mathfrak{D}_{E}}({\mathrm{\wp }_{2}},{\mathrm{\wp }_{1}})$.
-
2. ${\mathfrak{D}_{H}}({\mathrm{\wp }_{1}},{\mathrm{\wp }_{2}})=0$ and ${\mathfrak{D}_{E}}({\mathrm{\wp }_{1}},{\mathrm{\wp }_{2}})=0$ only if ${\mathrm{\wp }_{1}}={\mathrm{\wp }_{2}}$.
-
3. $0\leqslant {\mathfrak{D}_{H}}({\mathrm{\wp }_{1}},{\mathrm{\wp }_{2}})\leqslant 1$ and $0\leqslant {\mathfrak{D}_{E}}({\mathrm{\wp }_{1}},{\mathrm{\wp }_{2}})\leqslant 1$.
4 MADM Applications
MADM applications are utilized. The considered MADM problems are green supplier selection and waste disposal site selection. The flowchart showing the steps of the applications is presented in Fig.
12. The experts are three professors at the department of industrial engineering. The linguistic data are collected by a questionnaire from these professors. We first defined the linguistic terms such as Very Low, Low, High, and Very High, representing different levels of a particular attribute. Then, we converted the linguistic data to fuzzy numbers Each linguistic term is converted into a fuzzy number based on the defined fuzzy sets. For example, a response of “Low Important” is translated into
$(\sqrt{\tau -{\tau ^{2}}},\sqrt{3\tau -3{\tau ^{2}}})$. Finally, we aggregated the fuzzy data to combine the assessments, creating a consensus or representative fuzzy score.

Fig. 12
Flowchart of the MADM applications.
4.1 Green Supplier Selection
Green supplier selection problem refers to a decision-making challenge faced by businesses and organizations when choosing suppliers for their products or services with a focus on environmental sustainability. In this context, “green” refers to environmentally friendly and socially responsible practices. This problem involves evaluating and selecting suppliers based on their commitment to and performance in areas such as environmental conservation, energy efficiency, waste reduction, and ethical labour practices (Kara
et al.,
2024; Saputro
et al.,
2024). Therefore, the existence of many criteria for choosing the best green supplier involves a complex problem that requires the optimal fulfillment of all relevant factors. Because there are multiple conflicting factors in the green supplier selection problem, the evaluation of green suppliers constitutes a multi-criteria decision-making (MCDM) problem (Wang
et al.,
2023). Besides, since today’s situation and conditions bring uncertainty, addressing the green supplier selection problem with the fuzzy MCDM method or methodology provides more accurate results. Therefore, in this study, we first present a CPFU-based MCDM model that can take imprecise and uncertain evaluations into account more broadly and continuously in the evaluation of green supplier alternatives. The evaluation criteria are determined as C1-Reputation, C2-Saving in price, C3-Experience, C4-Environmental care and C5-Flexibility based on a comprehensive literature review. The criteria considered in the study can be briefly summarized as follows.
Reputation (C1): It focuses on how the supplier is perceived by stakeholders, including customers, competitors, regulatory bodies, and the general public, in relation to its commitment to sustainability (Goudarzi and Gholamian,
2024; Gören,
2018).
Saving in price (C2): Choosing a green supplier should be economically viable as well as environmental and social considerations. A lower price will provide more cost savings (Goudarzi and Gholamian,
2024; Ravi Ramakrishnan
et al.,
2020).
Experience (C3): It refers to the supplier’s past performance and track record in implementing green and sustainable practices. This criterion evaluates a supplier’s level of familiarity and success in incorporating environmentally friendly and socially responsible initiatives into their operations (Goudarzi and Gholamian,
2024; Wang
et al.,
2024).
Environmental care (C4): It is used to evaluate and select the suppliers according to their environmental performance and commitment to sustainable practices. This criterion focuses on assessing the effect of a supplier’s operations on the environment and the extent to which they engage in eco-friendly initiatives (Goudarzi and Gholamian,
2024; Lo
et al.,
2018).
Flexibility (C5): It refers to a supplier’s ability to adapt and respond to changes in environmental requirements, regulations, and market conditions. This criterion assesses how well a supplier can adjust its operations and practices to meet evolving sustainability standards, regulations, and any unforeseen challenges that may arise (Goudarzi and Gholamian,
2024; Gören,
2018; Ravi Ramakrishnan
et al.,
2020).
Implementing effective green supplier selection strategies can contribute to a company’s overall sustainability goals and help meet the growing demand for environmentally responsible business practices. A medicine company is searching a supplier who cares about the environmental issues in the production activities. The medicine company has determined four green supplier alternatives. These alternatives have been evaluated by three experts, E1, E2 and E3 with respect to the considered criteria. The experts’ weights are 0.25, 0.45 and 0.30, respectively. These experts are three professors at the department of industrial engineering.
Table 1
Linguistic scale for criteria weighting based on CPFUNs.
| Linguistic terms for criteria |
Linguistic terms for alternatives |
CPFUNs |
| μ |
ϑ |
| Absolutely low important – (ALI) |
Absolutely low performance – (ALP) |
$\sqrt{0.25\tau -0.25{\tau ^{2}}}$ |
$\sqrt{3.75\tau -3.75{\tau ^{2}}}$ |
| Very low important – (VLI) |
Very low performance – (VLP) |
$\sqrt{0.5\tau -0.5{\tau ^{2}}}$ |
$\sqrt{3.5\tau -3.5{\tau ^{2}}}$ |
| Low important – (LI) |
Low performance – (LP) |
$\sqrt{\tau -{\tau ^{2}}}$ |
$\sqrt{3\tau -3{\tau ^{2}}}$ |
| Slıghtly low important – (SLI) |
Slıghtly low performance – (SLP) |
$\sqrt{1.5\tau -1.5{\tau ^{2}}}$ |
$\sqrt{2.5\tau -2.5{\tau ^{2}}}$ |
| Medium important – (MI) |
Medium performance – (MP) |
$\sqrt{2\tau -2{\tau ^{2}}}$ |
$\sqrt{2\tau -2{\tau ^{2}}}$ |
| Slightly high important – (SHI) |
Slightly high performance – (SHP) |
$\sqrt{2.5\tau -2.5{\tau ^{2}}}$ |
$\sqrt{1.5\tau -1.5{\tau ^{2}}}$ |
| High important – (HI) |
High performance – (HP) |
$\sqrt{3\tau -3{\tau ^{2}}}$ |
$\sqrt{1\tau -1{\tau ^{2}}}$ |
| Very high important – (VHI) |
Very high performance – (VHP) |
$\sqrt{3.5\tau -3.5{\tau ^{2}}}$ |
$\sqrt{0.5\tau -0.5{\tau ^{2}}}$ |
| Absolutely high important – (AHI) |
Absolutely high performance – (AHP) |
$\sqrt{3.75\tau -3.75}$ |
$\sqrt{0.25\tau -0.25{\tau ^{2}}}$ |
After each expert evaluates the criteria as presented in Table
2 by utilizing the CPFU linguistic scale given in Table
1, the criteria weight matrix consisting of the linguistic evaluations of experts is transformed into the corresponding CPFUNs as presented in Table
3.
Table 2
Linguistic assessments for weighting the criteria for green supplier selection.
|
E1 |
E2 |
E3 |
| C1 |
SLI |
LI |
VLI |
| C2 |
HI |
VHI |
HI |
| C3 |
HI |
SHI |
SHI |
| C4 |
VHI |
HI |
HI |
| C5 |
SLI |
VLI |
LI |
Table 3
Criteria weight matrix based on CPFUNs of each expert for green supplier selection.
|
E1 |
E2 |
E3 |
| C1 |
($\sqrt{1.5\tau -1.5{\tau ^{2}}}$, $\sqrt{2.5\tau -2.5{\tau ^{2}}}$) |
($\sqrt{1\tau -1{\tau ^{2}}}$, $\sqrt{3\tau -3{\tau ^{2}}}$) |
($\sqrt{0.5\tau -0.5{\tau ^{2}}}$, $\sqrt{3.5\tau -3.5{\tau ^{2}}}$) |
| C2 |
($\sqrt{3\tau -3{\tau ^{2}}}$, $\sqrt{1\tau -1{\tau ^{2}}}$) |
($\sqrt{3.5\tau -3.5{\tau ^{2}}}$, $\sqrt{0.5\tau -0.5{\tau ^{2}}}$) |
($\sqrt{3\tau -3{\tau ^{2}}}$, $\sqrt{1\tau -1{\tau ^{2}}}$) |
| C3 |
($\sqrt{3\tau -3{\tau ^{2}}}$, $\sqrt{1\tau -1{\tau ^{2}}}$) |
($\sqrt{2.5\tau -2.5{\tau ^{2}}}$, $\sqrt{1.5\tau -1.5{\tau ^{2}}}$) |
($\sqrt{2.5\tau -2.5{\tau ^{2}}}$, $\sqrt{1.5\tau -1.5{\tau ^{2}}}$) |
| C4 |
($\sqrt{3.5\tau -3.5{\tau ^{2}}}$, $\sqrt{0.5\tau -0.5{\tau ^{2}}}$) |
($\sqrt{3\tau -3{\tau ^{2}}}$, $\sqrt{1\tau -1{\tau ^{2}}}$) |
($\sqrt{3\tau -3{\tau ^{2}}}$, $\sqrt{1\tau -1{\tau ^{2}}}$) |
| C5 |
($\sqrt{1.5\tau -1.5{\tau ^{2}}}$, $\sqrt{2.5\tau -2.5{\tau ^{2}}}$) |
($\sqrt{0.5\tau -0.5{\tau ^{2}}}$, $\sqrt{3.5\tau -3.5{\tau ^{2}}}$) |
($\sqrt{1\tau -1{\tau ^{2}}}$, $\sqrt{3\tau -3{\tau ^{2}}}$) |
The criteria weight matrix consisting of CPFUNs based on each expert is aggregated to obtain a single decision matrix considering the experts’ risk behaviours by using Eq. (
24) as in Table
4. Experts have determined their risk behaviours as risk taker, risk neutral and risk averse, respectively, based on their experience and knowledge in the field. Here, each expert has also determined the risk degree as 0.1, 0.36 and 0.42, respectively.
Table 4
Aggregated criteria weights for green supplier selection.
| C1 |
(0.408, 0.830) |
| C2 |
(0.772, 0.387) |
| C3 |
(0.696, 0.544) |
| C4 |
(0.760, 0.438) |
| C5 |
(0.387, 0.835) |
The experts use the CPFU linguistic scale shown in Table
1 to assess the options in accordance with the stated goals and criteria. Experts’ linguistic judgment matrices are built as shown in Table
5.
Table 5
Linguistic decision matrix based on each expert for green supplier selection problem.
|
E1 |
E2 |
E3 |
|
C1 |
C2 |
C3 |
C4 |
C5 |
C1 |
C2 |
C3 |
C4 |
C5 |
C1 |
C2 |
C3 |
C4 |
C5 |
| A1 |
HP |
HP |
VHP |
VHP |
HP |
HP |
VHP |
VHP |
HP |
HP |
VHP |
HP |
HP |
SHP |
VHP |
| A2 |
SHP |
MP |
SHP |
HP |
HP |
VHP |
SHP |
HP |
SHP |
HP |
MP |
SHP |
VHP |
HP |
SHP |
| A3 |
VHP |
AHP |
HP |
AHP |
HP |
HP |
VHP |
SHP |
AHP |
VHP |
VHP |
VHP |
VHP |
HP |
AHP |
| A4 |
SHP |
HP |
HP |
VHP |
VHP |
VHP |
HP |
HP |
HP |
VHP |
HP |
VHP |
HP |
SHP |
VHP |
After the linguistic decision matrices of experts are converted into the corresponding CPFUNs, each decision matrix is aggregated to obtain a single decision matrix by utilizing Eq. (
24) as presented in Table
6. To obtain weighted aggregated decision matrix, the aggregated decision matrix is multiplied with aggregated criteria weight matrix by using Eq. (
20) and the weighted aggregated decision matrix is computed as presented in Table
7.
Table 6
Aggregated decision matrix for green supplier selection problem.
|
C1 |
C2 |
C3 |
C4 |
C5 |
| A1 |
(0.763, 0.406) |
(0.772, 0.387) |
(0.787, 0.374) |
(0.739, 0.483) |
(0.763, 0.406) |
| A2 |
(0.710, 0.503) |
(0.662, 0.560) |
(0.746, 0.419) |
(0.715, 0.508) |
(0.725, 0.493) |
| A3 |
(0.778, 0.394) |
(0.812, 0.308) |
(0.732, 0.473) |
(0.806, 0.331) |
(0.798, 0.305) |
| A4 |
(0.754, 0.401) |
(0.746, 0.419) |
(0.715, 0.508) |
(0.739, 0.483) |
(0.805, 0.317) |
Table 7
Weighted aggregated decision matrix for green supplier selection problem.
|
C1 |
C2 |
C3 |
C4 |
C5 |
| A1 |
(0.311, 0.860) |
(0.596, 0.527) |
(0.548, 0.628) |
(0.562, 0.617) |
(0.296, 0.865) |
| A2 |
(0.290, 0.876) |
(0.511, 0.646) |
(0.519, 0.648) |
(0.544, 0.633) |
(0.281, 0.878) |
| A3 |
(0.317, 0.858) |
(0.627, 0.480) |
(0.510, 0.673) |
(0.612, 0.530) |
(0.309, 0.852) |
| A4 |
(0.308, 0.859) |
(0.575, 0.547) |
(0.498, 0.691) |
(0.562, 0.617) |
(0.312, 0.853) |
After the overall fuzzy score of each alternative is calculated with the weighted sum operation, the obtained CPFU scores are defuzzified by utilizing Eq. (
27) and the crisp scores of the alternatives are identified as presented in Table
8.
Table 8
Scores of alternatives and their rankings for green supplier selection.
|
Overall CPFU scores |
Crisp scores |
Ranking |
| A1 |
$(0.863,0.152)$ |
0.722 |
2 |
| A2 |
$(0.824,0.204)$ |
0.638 |
4 |
| A3 |
$(0.878,0.125)$ |
0.756 |
1 |
| A4 |
$(0.856,0.161)$ |
0.707 |
3 |
The alternatives are ranked by considering the obtained crisp scores as shown in Table
8 and Fig.
13. According to the ranking results obtained, the ranking order of alternatives is determined as
$A3\gt A1\gt A4\gt A2$.

Fig. 13
Crisp scores and rankings of alternatives for green supplier selection.
4.2 Comparison with Discrete IFS and Discrete PFS
In this section, IFS-based and PFS-based MADM models are applied to compare and validate the results of the developed CPFU-MADM model. The comparative scores of the obtained results have been presented in Table
9 and Fig.
14, respectively. According to the results of the compared model, the ranking order of the four alternatives is A3, A1, A4 and A2 in all models, respectively. Based on the results presented of the application of IFS-MADM (Alcantud,
2023) and PFS-MADM (Gao
et al.,
2018) models, Table
9 and Fig.
14 clearly indicate that alternative A3 is the first ranked from the considered alternatives while alternative A1 obtains the second rank. Besides, the alternatives A4 and A2 are determined as the third and fourth-ranked alternatives, respectively.
Table 9
Crisp scores of alternatives with respect to the compared decision models for green supplier selection.
|
CPFU-MADM |
IFS-MADM |
PFS-MADM |
| A1 |
0.722 |
0.882 |
0.735 |
| A2 |
0.638 |
0.814 |
0.618 |
| A3 |
0.756 |
0.916 |
0.805 |
| A4 |
0.707 |
0.864 |
0.686 |

Fig. 14
Illustration of scores of alternatives for green supplier selection problem.
Uncertainty at every point can be taken into account with a continuous structure created thanks to the nonlinear functions used in the developed CPFU-based MADM model. Thanks to these structures of the CPFU-based MADM model, decision makers’ ideas can be handled continuously and more comprehensively than IFSs and PFSs-based MADM models. Therefore, the developed CPFU-based MADM model has a higher degree of generalization than other IFSs and PFSs-based MADM models used for comparison.
4.3 Sensitivity Analysis for Green Supplier Selection Problem
It is vital to determine whether variations in the input parameters alter the model results in order to assess the stability and robustness of the solutions found from MADM problems in the literature. A crucial stage in solving MADM problems is determining how sensitive the acquired results are to changes in the input variables and assessing how robust the model’s conclusions are. Consistent with this scope, the sensitivity analysis of the findings is reported in two subsections in this section of the study. First, through changes to the criteria’s weight coefficients, the sensitivity of the CPFU-based MADM model to the ranking results has been examined. Then, the sensitivity of the change in experts’ weights on the ranking results has been examined.
4.3.1 Sensitivity of the Criteria Weights
Following the determination of the criteria’s weights through the use of the CPFUWG aggregation operator, the linguistic weight changes should be investigated to assess whether the modifications in criteria weights will result in an alteration of the alternatives’ ranking. For this purpose, the linguistic weights of the criteria have undergone a one-to-one sensitivity analysis, and the effectiveness of the alternatives’ ranking has been examined. It has been investigated how the final scores and ranking results of the alternatives are affected by the modification in the linguistic weight of each criterion. By changing the linguistic weight of each criterion from AHI to ALI, nine distinct modifications have been implemented for every criterion. The impact of altering the linguistic weights of the criterion on the alternatives’ ranking results is presented in Fig.
15.

Fig. 15
Effects of the changes in the weights of the criteria for green supplier selection.
Changes in the linguistic weights of all criteria have a significant impact on the change in crisp scores of ${A_{i}}$ alternatives $(i=1,2,\dots ,6)$. However, these changes do not lead to a significant change in the ranking of alternatives. The results show that while the ranking results of the alternatives are unaffected by changes in the weights of the C1, C2, C3, and C4 criteria, the ranking results of the alternatives are affected by changes in the weight of the C5 criterion. It has been observed that when the weight of the C5 criterion is changed to AHI, VHI and HI, the rankings of the A1 and A4 alternatives are changed. It has been noted that alternative A3 keeps its dominant position by staying in the same order, whereas the last-ranked alternative, A2, stays the worst alternative in every situation. Only the weights of the C5 criterion have been shown to cause relatively minor variations in the ranks of the A1 and A4 alternatives. It can be concluded from the analysis that the final ranking results of the alternatives are not affected by the change in the weights of the criteria, save for a very tiny variation. This demonstrates that the developed model is robust, stable, and insensitive to changes in the criterion weights.
4.3.2 Sensitivity of the Weights of Experts
The weight of experts used in MADM problems can have a significant impact on the results. Therefore, in this part of the study, sensitivity analysis has been performed to investigate the impact of varying expert weights on the results for the green supplier selection problem. In the analysis, the weights of the three experts included in the green supplier selection problem were changed by ±5%, ±10%, ±15%, ±20% and ±25%, creating a total of 30 different scenarios consisting of 10 different scenarios for each expert and the ranking results were analysed in each scenario. In the scenarios, the weights of the remaining experts are rearranged to satisfy the requirement
${\textstyle\sum _{j=1}^{n}}{w_{j}}=1$ when each expert’s weight varies proportionately. The weight of each remaining expert is updated as follows. For example, for the green supplier selection problem, if the initial weight of E1 is increased by 5%, the increased weight is updated to 0.263. In this situation, the weight of E2 is updated using the formula
$((1-0.263)/(1-0.25))\times 0.45=0.443$. In this case, the same computation is applied to update the weight of E3. Changes in experts’ weights are shown in Figs.
16,
17 and
18, respectively. The ranking results of the alternatives in each scenario are shown for all experts in Fig.
19. Based on the results obtained through each scenario, it has been noted that modifications to the expert weights do not impact the alternative rankings. Based on the 10 scenarios that were conducted for each expert, it has been concluded that alternative A3 is the best option and alternative A2 is the worst. This indicates that the MADM model, which was created using the CPFUWG operator as its basis, is reliable, stable, and insensitive to changes in the weights of experts.

Fig. 16
Changes in the weight of E1 for green supplier selection.

Fig. 17
Changes in the weight of E2 for green supplier selection.

Fig. 18
Changes in the weight of E3 for green supplier selection.

Fig. 19
Effect of changes in the weights of experts for green supplier selection.
4.4 Waste Disposal Site Selection
The waste disposal site selection problem involves choosing optimal sites for the disposal of waste materials in a manner that is environmentally responsible, economically feasible, and socially acceptable. This problem is particularly relevant in waste management and urban planning, where decision-makers aim to determine suitable sites or facilities for the disposal of various types of waste generated by households, industries, and commercial activities. Therefore, determining regular waste disposal sites is of great importance in order for the infrastructure design in cities to be sustainable and cost-effective. The waste disposal site selection problem involves making decisions about the most suitable sites for waste disposal by considering multiple and often conflicting criteria. Therefore, the application of MCDM methods provides a systematic framework for assessing and prioritizing potential waste disposal sites based on a set of criteria, each reflecting different considerations and priorities (Alkan and Kahraman,
2022). Thus, applying MCDM to the waste disposal site selection problem allows decision-makers to systematically evaluate various criteria, weigh their importance, and make informed choices that balance environmental, economic, and social considerations. Besides, it also provides a structured approach to managing the complexity of decision-making in waste management and disposal planning. In the second part of the study, we present a second CPFU-based MCDM model that is capable of taking imprecise and ambiguous statements more broadly and continuously into account in the evaluation of waste disposal site alternatives.
Istanbul municipality plans to build an additional waste disposal facility in one of the following alternatives which are A1-Şile-Kömürcüoda, A2-Silivri-Seymen, A3-Kemerburgaz-Odayeri and A4-Pendik-Kurtköy. The considered criteria in determining the new disposal facility are C1-ground and surface water, C2-land slope, C3-distance to protected area, C4-land and operation cost and C5-distance to roads. The criteria considered for the waste disposal site selection problem can be briefly summarized as follow.
Ground and surface water (C1): Waste disposal areas should be located as far away from water sources (lakes, ponds, rivers, etc.) as feasible in order to prevent polluting of surface waters. Planning for waste disposal sites should avoid having a detrimental influence on the area’s surface water resources. However, various precautions need to be taken to prevent leachate, the liquid filtered from waste materials, from contaminating groundwater (Alkan and Kahraman,
2022; Amiri,
2023; Gupta
et al.,
2021; Yousefi
et al.,
2018).
Land slope (C2): Steep slopes are not suitable for landfill as they pose challenges such as increased construction costs, risks of soil erosion, limited accessibility and potential instability of infrastructure. The most appropriate waste disposal areas that balance operational efficiency, environmental sustainability and safety concerns should be determined by taking into account the land slope (Alkan and Kahraman,
2022; Amiri,
2023; Gupta
et al.,
2021; Yousefi
et al.,
2018; Mishra and Rani,
2021).
Distance to protected area (C3): Potential waste disposal sites need to be established at a certain distance from designated protected areas such as national parks, wildlife reserves and conservation areas. Selection of potential waste disposal sites should aim to minimize the risk of environmental degradation, habitat destruction and biodiversity loss by avoiding areas that violate or negatively impact sensitive ecosystems (Alkan and Kahraman,
2022; Amiri,
2023; Yousefi
et al.,
2018).
Land and operation cost (C4): It is important to identify sites that provide cost-effective solutions while ensuring efficient waste management practices. Land and operating costs include costs associated with purchasing or leasing land, site preparation, infrastructure development, ongoing operation and maintenance expenses, and any additional investment required to comply with environmental regulations and safety standards (Alkan and Kahraman,
2022; Amiri,
2023; Gupta
et al.,
2021; Mishra and Rani,
2021).
Distance to roads (C5): Potential waste disposal sites must be sufficiently far from existing transportation infrastructure such as highways, roads and transportation networks. Major roadways should be kept at a suitable distance from the waste disposal area, as sites located closer to roads offer advantages such as reduced transportation costs, shorter travel times and increased efficiency in waste management operations (Alkan and Kahraman,
2022; Amiri,
2023; Gupta
et al.,
2021; Yousefi
et al.,
2018).
Possible waste disposal sites have been evaluated according to the criteria determined by three experts, E1, E2 and E3, which are weights of 0.35, 0.4 and 0.25, respectively. The criteria evaluations of each expert are expressed by utilizing the CPFU linguistic scale shown in Table
1 as in Table
10. The criteria weight matrices consisting of CPFUNs based on the experts’ linguistic input are constructed as given in Table
11. Then, the aggregated decision matrices for each aggregation operator are calculated by considering the CPFU criteria weight matrices, weights of the experts and experts’ risk behaviours with the help of each aggregation operator given in Eqs. (
24), (
25) and (
26) as in Table
12. Experts have determined their risk behaviours as risk-neutral, risk-taker and risk-averse, respectively, based on their experience and knowledge in the waste disposal field. Here, each expert has also determined the risk degrees as 0.28, 0.08 and 0.45, respectively.
Table 10
Linguistic assessments for weighting the criteria for waste disposal site selection problem.
|
E1 |
E2 |
E3 |
| C1 |
HI |
VHI |
VHI |
| C2 |
SHI |
MI |
SHI |
| C3 |
HI |
HI |
VHI |
| C4 |
SHI |
HI |
SHI |
| C5 |
LI |
SLI |
MI |
Table 11
Criteria weight matrix based on CPFUNs of each expert for waste disposal site selection problem.
|
E1 |
E2 |
E3 |
| C1 |
($\sqrt{3\tau -3{\tau ^{2}}},\sqrt{1\tau -1{\tau ^{2}}}$) |
($\sqrt{3.5\tau -3.5{\tau ^{2}}}$, $\sqrt{0.5\tau -0.5{\tau ^{2}}}$) |
($\sqrt{3.5\tau -3.5{\tau ^{2}}},\sqrt{0.5\tau -0.5{\tau ^{2}}}$) |
| C2 |
($\sqrt{2.5\tau -2.5{\tau ^{2}}},\sqrt{1.5\tau -1.5{\tau ^{2}}}$) |
($\sqrt{2\tau -2{\tau ^{2}}}$, $\sqrt{2\tau -2{\tau ^{2}}}$) |
($\sqrt{2.5\tau -2.5{\tau ^{2}}},\sqrt{1.5\tau -1.5{\tau ^{2}}}$) |
| C3 |
($\sqrt{3\tau -3{\tau ^{2}}},\sqrt{\tau -{\tau ^{2}}}$) |
($\sqrt{3\tau -3{\tau ^{2}}}$, $\sqrt{1\tau -1{\tau ^{2}}}$) |
($\sqrt{3.5\tau -3.5{\tau ^{2}}},\sqrt{0.5\tau -0.5{\tau ^{2}}}$) |
| C4 |
($\sqrt{2.5\tau -2.5{\tau ^{2}}},\sqrt{1\tau -1{\tau ^{2}}}$) |
($\sqrt{3\tau -3{\tau ^{2}}}$, $\sqrt{1\tau -1{\tau ^{2}}}$) |
($\sqrt{2.5\tau -2.5{\tau ^{2}}},\sqrt{1.5\tau -1.5{\tau ^{2}}}$) |
| C5 |
($\sqrt{1\tau -1{\tau ^{2}}},\sqrt{3\tau -3{\tau ^{2}}}$) |
($\sqrt{1.5\tau -1.5{\tau ^{2}}}$, $\sqrt{2.5\tau -2.5{\tau ^{2}}}$) |
($\sqrt{2\tau -2{\tau ^{2}}},\sqrt{2\tau -2{\tau ^{2}}}$) |
Table 12
Aggregated criteria weight matrix based on each aggregation operator for waste disposal site selection problem.
|
CPFUDWG |
CPFUEWG |
CPFUHWG |
| C1 |
$(0.499,0.349)$ |
$(0.700,0.342)$ |
$(0.686,0.345)$ |
| C2 |
$(0.452,0.519)$ |
$(0.581,0.510)$ |
$(0.569,0.513)$ |
| C3 |
$(0.491,0.367)$ |
$(0.682,0.362)$ |
$(0.665,0.364)$ |
| C4 |
$(0.470,0.499)$ |
$(0.625,0.482)$ |
$(0.618,0.488)$ |
| C5 |
$(0.411,0.682)$ |
$(0.451,0.653)$ |
$(0.445,0.662)$ |
The experts evaluate the alternatives based on the determined objectives and criteria by using the CPFU linguistic scale presented in Table
1. The experts’ linguistic evaluations are provided in Table
13. The CPFU decision matrices for waste disposal site selection problem are constructed by considering the experts’ evaluations.
Table 13
Linguistic decision matrix based on each expert for waste disposal site problem.
|
E1 |
E2 |
E3 |
|
C1 |
C2 |
C3 |
C4 |
C5 |
C1 |
C2 |
C3 |
C4 |
C5 |
C1 |
C2 |
C3 |
C4 |
C5 |
| A1 |
VLP |
LP |
HP |
SLP |
HP |
LP |
LP |
HP |
SLP |
VHP |
LP |
SLP |
SHP |
LP |
HP |
| A2 |
LP |
LP |
VHP |
LP |
VHP |
LP |
VLP |
VHP |
VLP |
VHP |
SLP |
LP |
VHP |
VLP |
VHP |
| A3 |
SHP |
LP |
HP |
SLP |
HP |
LP |
LP |
HP |
SLP |
HP |
SLP |
LP |
HP |
SLP |
HP |
| A4 |
MP |
SLP |
HP |
MP |
SHP |
SLP |
LP |
SHP |
LP |
HP |
LP |
MP |
HP |
SLP |
HP |
After the linguistic decision matrix of each expert is converted into the corresponding CPFU values, the aggregated decision matrices are created by taking into account the experts’ weight and risk behaviours towards the problem for each aggregation operator by using the aggregation operators given in Eqs. (
24), (
25) and (
26) as in Tables
14,
15 and
16.
Table 14
Aggregated decision matrix based on CPFUDWG operator for waste disposal site selection problem.
|
C1 |
C2 |
C3 |
C4 |
C5 |
| A1 |
$(0.372,0.791)$ |
$(0.392,0.716)$ |
$(0.477,0.460)$ |
$(0.409,0.734)$ |
$(0.491,0.396)$ |
| A2 |
$(0.392,0.716)$ |
$(0.362,0.763)$ |
$(0.507,0.287)$ |
$(0.355,0.834)$ |
$(0.507,0.287)$ |
| A3 |
$(0.412,0.634)$ |
$(0.387,0.760)$ |
$(0.483,0.410)$ |
$(0.416,0.678)$ |
$(0.483,0.410)$ |
| A4 |
$(0.416,0.715)$ |
$(0.405,0.645)$ |
$(0.474,0.425)$ |
$(0.407,0.656)$ |
$(0.476,0.458)$ |
Table 15
Aggregated decision matrix based on CPFUEWG operator for waste disposal site selection problem.
|
C1 |
C2 |
C3 |
C4 |
C5 |
| A1 |
$(0.335,0.750)$ |
$(0.400,0.689)$ |
$(0.647,0.443)$ |
$(0.441,0.684)$ |
$(0.683,0.385)$ |
| A2 |
$(0.400,0.689)$ |
$(0.331,0.728)$ |
$(0.722,0.285)$ |
$(0.303,0.769)$ |
$(0.722,0.285)$ |
| A3 |
$(0.476,0.602)$ |
$(0.379,0.720)$ |
$(0.665,0.403)$ |
$(0.465,0.649)$ |
$(0.665,0.403)$ |
| A4 |
$(0.466,0.658)$ |
$(0.449,0.630)$ |
$(0.644,0.421)$ |
$(0.455,0.630)$ |
$(0.642,0.446)$ |
Table 16
Aggregated decision matrix based on CPFUHWG operator for waste disposal site selection problem.
|
C1 |
C2 |
C3 |
C4 |
C5 |
| A1 |
$(0.334,0.761)$ |
$(0.396,0.697)$ |
$(0.638,0.449)$ |
$(0.438,0.697)$ |
$(0.673,0.390)$ |
| A2 |
$(0.396,0.697)$ |
$(0.328,0.737)$ |
$(0.705,0.286)$ |
$(0.301,0.782)$ |
$(0.705,0.286)$ |
| A3 |
$(0.465,0.611)$ |
$(0.377,0.731)$ |
$(0.652,0.406)$ |
$(0.461,0.658)$ |
$(0.652,0.406)$ |
| A4 |
$(0.461,0.672)$ |
$(0.441,0.635)$ |
$(0.629,0.423)$ |
$(0.447,0.637)$ |
$(0.632,0.451)$ |
Generally, benefit and cost types are common types of attributes in MADM problems, where the cost type attributes need to be normalized. Therefore, the aggregated decision matrices created for each aggregation operator are normalized by replacing the membership and non-membership degrees for cost criteria to obtain the normalized aggregated decision matrices as in Tables
17,
18 and
19, respectively. It is not necessary to make this replacement for benefit criteria.
Table 17
Normalized aggregated decision matrix based on CPFUDWG operator.
|
C1 |
C2 |
C3 |
C4 |
C5 |
| A1 |
$(0.791,0.372)$ |
$(0.716,0.392)$ |
$(0.477,0.46)$ |
$(0.734,0.409)$ |
$(0.491,0.396)$ |
| A2 |
$(0.716,0.392)$ |
$(0.763,0.362)$ |
$(0.507,0.287$) |
$(0.834,0.355)$ |
$(0.507,0.287)$ |
| A3 |
$(0.634,0.412)$ |
$(0.760,0.387)$ |
$(0.483,0.410$) |
$(0.678,0.416)$ |
$(0.483,0.410)$ |
| A4 |
$(0.715,0.416)$ |
$(0.645,0.405)$ |
$(0.474,0.425$) |
$(0.656,0.407)$ |
$(0.476,0.458)$ |
Table 18
Normalized aggregated decision matrix based on CPFUEWG operator.
|
C1 |
C2 |
C3 |
C4 |
C5 |
| A1 |
$(0.750,0.335)$ |
$(0.689,0.400)$ |
$(0.647,0.443)$ |
$(0.684,0.441)$ |
$(0.683,0.385)$ |
| A2 |
$(0.689,0.400)$ |
$(0.728,0.331)$ |
$(0.722,0.285)$ |
$(0.769,0.303)$ |
$(0.722,0.285)$ |
| A3 |
$(0.602,0.476)$ |
$(0.720,0.379)$ |
$(0.665,0.403)$ |
$(0.649,0.465)$ |
$(0.665,0.403)$ |
| A4 |
$(0.658,0.466)$ |
$(0.630,0.449)$ |
$(0.644,0.421)$ |
$(0.630,0.455)$ |
$(0.642,0.446)$ |
Table 19
Normalized aggregated decision matrix based on CPFUHWG operator.
|
C1 |
C2 |
C3 |
C4 |
C5 |
| A1 |
$(0.761,0.334)$ |
$(0.697,0.396)$ |
$(0.638,0.449)$ |
$(0.697,0.438)$ |
$(0.673,0.390)$ |
| A2 |
$(0.697,0.396)$ |
$(0.737,0.328)$ |
$(0.705,0.286)$ |
$(0.782,0.301)$ |
$(0.705,0.286)$ |
| A3 |
$(0.611,0.465)$ |
$(0.731,0.377)$ |
$(0.652,0.406)$ |
$(0.658,0.461)$ |
$(0.652,0.406)$ |
| A4 |
$(0.672,0.461)$ |
$(0.635,0.441)$ |
$(0.629,0.423)$ |
$(0.637,0.447)$ |
$(0.632,0.451)$ |
After that, to obtain weighted aggregated decision matrix, the normalized aggregated decision matrices are multiplied with aggregated criteria weight matrix by using Eq. (
20) and the weighted aggregated decision matrices are determined as presented in Tables
20,
21 and
22, respectively.
Table 20
Weighted aggregated decision matrix based on CPFUDWG operator.
|
C1 |
C2 |
C3 |
C4 |
C5 |
| A1 |
$(0.395,0.429)$ |
$(0.324,0.533)$ |
$(0.234,0.563)$ |
$(0.345,0.531)$ |
$(0.201,0.741)$ |
| A2 |
$(0.358,0.461)$ |
$(0.345,0.493)$ |
$(0.249,0.454)$ |
$(0.392,0.449)$ |
$(0.208,0.714)$ |
| A3 |
$(0.316,0.493)$ |
$(0.343,0.513)$ |
$(0.237,0.529)$ |
$(0.318,0.554)$ |
$(0.198,0.745)$ |
| A4 |
$(0.357,0.483)$ |
$(0.292,0.567)$ |
$(0.233,0.539)$ |
$(0.308,0.554)$ |
$(0.195,0.760)$ |
Table 21
Weighted aggregated decision matrix based on CPFUEWG operator.
|
C1 |
C2 |
C3 |
C4 |
C5 |
| A1 |
$(0.525,0.404)$ |
$(0.400,0.545)$ |
$(0.441,0.549)$ |
$(0.428,0.564)$ |
$(0.308,0.715)$ |
| A2 |
$(0.482,0.471)$ |
$(0.423,0.482)$ |
$(0.492,0.449)$ |
$(0.481,0.432)$ |
$(0.325,0.688)$ |
| A3 |
$(0.422,0.549)$ |
$(0.418,0.518)$ |
$(0.453,0.522)$ |
$(0.406,0.592)$ |
$(0.300,0.721)$ |
| A4 |
$(0.461,0.532)$ |
$(0.366,0.599)$ |
$(0.439,0.534)$ |
$(0.394,0.589)$ |
$(0.290,0.735)$ |
Table 22
Weighted aggregated decision matrix based on CPFUHWG operator.
|
C1 |
C2 |
C3 |
C4 |
C5 |
| A1 |
$(0.522,0.402)$ |
$(0.397,0.541)$ |
$(0.424,0.555)$ |
$(0.431,0.561)$ |
$(0.300,0.724)$ |
| A2 |
$(0.478,0.467)$ |
$(0.420,0.477)$ |
$(0.468,0.451)$ |
$(0.483,0.428)$ |
$(0.314,0.696)$ |
| A3 |
$(0.419,0.539)$ |
$(0.416,0.514)$ |
$(0.434,0.525)$ |
$(0.406,0.590)$ |
$(0.290,0.729)$ |
| A4 |
$(0.461,0.527)$ |
$(0.362,0.593)$ |
$(0.418,0.536)$ |
$(0.394,0.585)$ |
$(0.281,0.744)$ |
Then, the overall CPFU score of each alternative is obtained by considering each aggregation operator by executing the weighted sum operation as presented in Table
23. The obtained CPFU scores are defuzzified by using Eq. (
27) and the crisp scores and ranking of the alternatives are obtained by considering each aggregation operator as given in Table
24.
Table 23
Overall CPFU scores of alternatives based on each aggregation operator for waste disposal site selection problem.
|
CPFUDWG |
CPFUEWG |
CPFUHWG |
| A1 |
$(0.629,0.051)$ |
$(0.799,0.049)$ |
$(0.792,0.049)$ |
| A2 |
$(0.645,0.033)$ |
$(0.819,0.030)$ |
$(0.811,0.03)$ |
| A3 |
$(0.594,0.055)$ |
$(0.768,0.063)$ |
$(0.76,0.063)$ |
| A4 |
$(0.585,0.062)$ |
$(0.757,0.074)$ |
$(0.749,0.073)$ |
Table 24
Crisp scores and ranking of alternatives based on each aggregation operator for waste disposal site selection problem.
|
CPFUDWG |
CPFUEWG |
CPFUHWG |
|
Crisp score |
Ranking |
Crisp score |
Ranking |
Crisp score |
Ranking |
| A1 |
0.393 |
2 |
0.635 |
2 |
0.625 |
2 |
| A2 |
0.415 |
1 |
0.671 |
1 |
0.656 |
1 |
| A3 |
0.350 |
3 |
0.586 |
3 |
0.573 |
3 |
| A4 |
0.339 |
4 |
0.568 |
4 |
0.555 |
4 |
The alternatives are ranked in descending order based on the obtained crisp scores and the best alternative(s) is selected. The ranking of alternatives based on the obtained results is determined as $A2\gt A1\gt A3\gt A4$ for all aggregation operators.
4.5 Comparison with IFS and PFS-Based Aggregation Operators
In this section, different aggregation-based MADM models have been implemented to compare and verify the results of the developed aggregation-based CPFU-MADM models and to indicate how reliable it is. The comparative analysis has been conducted with intuitionistic fuzzy Dombi weighted geometric (IFDWG) (Seikh and Mandal,
2021), intuitionistic fuzzy Einstein weighted geometric (IFEWG) Wang and Liu,
2011, intuitionistic fuzzy Hamacher weighted geometric (IFHWG) (Xia
et al.,
2012), Pythagorean fuzzy Dombi weighted geometric (PFDWG) (Khan
et al.,
2019), Pythagorean fuzzy Einstein weighted geometric (PFEWG) (Rahman
et al.,
2017) and Pythagorean fuzzy Hamacher weighted geometric (PFHWG) (Wu and Wei,
2017; Asif
et al.,
2025) – based MADM models in the literature. The comparative scores and rankings of the obtained results are shown in Tables
25 and
26, respectively. The results show that there is no difference in the ranks of the alternatives since the ranking order of the alternatives obtained from the proposed approach is the same as the ranking order of the alternatives in all compared methods. Table
26 clearly indicates that in every situation the alternative A2 is the best choice, and the alternative A4 is the worst.
Table 25
Crisp scores of alternatives based on the compared models for waste disposal site selection problem.
|
IFDWG |
IFEWG |
IFHWG |
PFDWG |
PFEWG |
PFHWG |
| A1 |
−0.080 |
−0.249 |
−0.170 |
−0.001 |
−0.053 |
−0.017 |
| A2 |
−0.018 |
−0.151 |
−0.085 |
0.038 |
0.023 |
0.051 |
| A3 |
−0.104 |
−0.287 |
−0.203 |
−0.019 |
−0.087 |
−0.048 |
| A4 |
−0.122 |
−0.318 |
−0.231 |
−0.032 |
−0.114 |
−0.073 |
Table 26
Ranking results of alternatives based on the compared models for waste disposal site selection problem.
| Aggregation operator |
Ranking |
| CPFUDWG |
$A2\gt A1\gt A3\gt A4$ |
| CPFUEWG |
$A2\gt A1\gt A3\gt A4$ |
| CPFUHWG |
$A2\gt A1\gt A3\gt A4$ |
| IFDWG (Seikh and Mandal, 2021) |
$A2\gt A1\gt A3\gt A4$ |
| IFEWG (Wang and Liu, 2011) |
$A2\gt A1\gt A3\gt A4$ |
| IFHWG (Xia et al., 2012) |
$A2\gt A1\gt A3\gt A4$ |
| PFDWG (Khan et al., 2019) |
$A2\gt A1\gt A3\gt A4$ |
| PFEWG (Rahman et al., 2017) |
$A2\gt A1\gt A3\gt A4$ |
| PFHWG (Wu and Wei, 2017) |
$A2\gt A1\gt A3\gt A4$ |
The results confirm the results obtained by using CPFU-based MADM models. Thus, the fact that the alternatives have the same ranking order indicates that the results are correlated with each other. Although all compared MADM models give the same results, the compared MADM models have some limitations according to the developed models. Uncertainty at every point can be taken into account with a continuous structure created thanks to the nonlinear functions used in the developed CPFU-based MADM models. In addition, other fuzzy-based models, with their linear structure, only address uncertainty at a certain point. Thanks to these structures of the developed CPFU-based MADM models, they have the ability to reflect the ideas of decision-makers continuously and more comprehensively. Unlike other compared fuzzy-based MADM models, the developed CPFU-based MADM models have more flexibility. Flexibility is reflected in the ability to tune parameters in nonlinear functions that CPFU-based MADM models have. Moreover, in the developed CPFU-based MADM models, risk can be simulated during decision-making by changing the τ parameter, thanks to their changing structures according to the behaviour of decision-makers towards uncertainty, whereas in other MADM models, it is not possible to evaluate the risk since the behaviour of decision-makers towards uncertainty cannot be taken into account. It is possible to conclude that the proposed CPFU-based MADM models have a better degree of generalization than other fuzzy-based MADM models because of this property, which enables the models to be adjusted to the characteristics of real-world problems.
4.6 Sensitivity Analysis for Waste Disposal Site Selection problem
Three subsections in this section of the study examine the sensitivity analysis of the findings from the waste disposal site selection problem. First, it is determined how sensitively the weight coefficients of the criterion change in relation to the ranking outcomes of the MADM models created using CPFU aggregation operators. Then, the analysis of the effect of the change in the developed CPFUDWG and CPFUHWG aggregation operators’ ρ and φ parameters on the ranking results of the alternatives is examined. Finally, the sensitivity of the change in experts’ weights to the ranking results are checked.
4.6.1 Sensitivity of the Criteria Weights for Waste Disposal Site Selection Problem
For the waste disposal site selection problem, the weight of each criterion has been identified by utilizing CPFUDWG, CPFUEWG and CPFUHWG aggregation operators. By altering the linguistic weights of the criteria from AHI to ALI, the impact of each CPFU aggregation operator’s changed criterion weight on the ranking results of the alternatives has been examined. A total of 45 different scenarios have been obtained by applying 9 different changes to each criterion, along with the change in the linguistic weight of each criterion. The impact on the alternatives’ ranking outcomes of altering the linguistic weights of the criterion for every aggregation operator is presented in Figs.
20,
21 and
22, respectively.

Fig. 20
Effects of the changes in the weights of the criteria based on CPUDWG operator for waste disposal site selection.

Fig. 21
Effects of the changes in the weights of the criteria based on CPUEWG operator for waste disposal site selection.

Fig. 22
Effects of the changes in the weights of the criteria based on CPUHWG operator for waste disposal site selection.
The findings of the sensitivity analyses, which were performed by using the criteria for every aggregation operator, showed that the alternatives’ ranking results remained unchanged when the weights of the C1, C3, C4, and C5 criteria were changed. It has been observed the crisp scores of the alternatives changed significantly when the linguistic weights of all the criteria changed, but the rankings of the alternatives did not change as a result of these alterations. The rankings of the A3 and A4 alternatives were found to change and take the fourth and third places, respectively, when the weight of the C2 criterion was altered to ALI. Based on the analysis, the initial ranking of alternatives A1 and A2 has been confirmed in all 45 scenarios. Therefore, the findings indicated that the only difference in the final ranking of the alternatives was a very tiny one caused by the change in the weights of the criterion. This further demonstrates the developed models’ stability, robustness, and durability to changes in the criteria’s weights.
For the validation of sensitivity analysis, we used Spearman’s correlation coefficient. The correlation value of the sensitivity analysis results performed by changing the weights of the criteria was 0.8 for the green supplier selection problem. This value is a very high correlation coefficient and shows that their rankings have not changed significantly. The same correlation coefficient was calculated for the waste disposal site selection criteria and the Spearman correlation coefficient was calculated as 0.9. This value also shows that the order of importance of the criteria has not changed significantly.
4.6.2 Sensitivity of Parameters ρ and φ
In the proposed MADM model based on CPFUDWG, CPFUEWG and CPFUHWG aggregation operators, changes in the
ρ and
φ parameters used in the CPFUDWG and CPFUHWG aggregation operators may cause changes in the ranking results of the alternatives. The values
$\rho =1$ and
$\varphi =1$, based on the condition that the values of the
ρ and
φ parameters are
$\rho \gt 0$,
$\varphi \gt 0$, have been adopted for the results obtained from the study. Therefore, in this part, the analysis of the effect of the change of
ρ and
φ parameters in the range
$[1,\hspace{2.5pt}50]$ on the ranking results of the alternatives is presented. A sensitivity analysis with a total of 50 scenarios has been conducted for each parameter. In every successive scenario, the values of the parameters
ρ and
φ, which were initially set at one, have been increased by one. The impact of the variables
ρ and
φ on the variation of every option is shown in Figs.
23 and
24, respectively.

Fig. 23
Effects of parameter ρ on the scores of the alternatives.

Fig. 24
Effects parameter φ on the scores of the alternatives.

Fig. 25
Sensitivity of the weight of E1 for waste disposal site selection.

Fig. 26
Sensitivity of the weight of E2 for waste disposal site selection.
The findings indicate that the alternatives’ ranking is independent of the values selected for the
ρ and
φ parameters. As seen in Figs.
23 and
24, all alternatives had higher final score values, but the rankings remained unchanged as a result. In this context, it can be seen from the results that the alternative A2 is the dominant solution regardless of the parameters
ρ and
φ, and that the initial order
$A2\gt A3\gt A1\gt A4$ is verified for both aggregation operators. Therefore, based on the acquired values, it can be concluded that the initial solution is stable and reliable.
4.6.3 Sensitivity of the Weights of Experts for Waste Disposal Site Selection
In this part of the study, the same sensitivity analysis carried out in the previous application has been carried out on the weights of the three experts included in the waste disposal site selection problem. The changes in the weights of the experts, which are the same for all aggregation operators used in the study, are shown in Figs.
25,
26 and
27, respectively. It has been seen in each scenario that the ranking results of the alternatives remained the same for all experts and all aggregation operators, and the results have been presented in Fig.
28.

Fig. 27
Sensitivity of the weight of E3 for waste disposal site selection.

Fig. 28
Effect of changes in the weights of experts for waste disposal site selection.
According to the results obtained, it has been shown that the changes in the weights of the experts do not affect the ranking results of the alternatives for all MADM models depending on the aggregation operators used in the study in each scenario. After ten scenarios were completed for each expert, it was found that alternative A2 was the most predominant and alternative A4 was the most inefficient. This demonstrates that no MADM model created using the aggregation operations employed in the study is impacted by changes in the expert weights and is stable and reliable.
4.7 Managerial Implication
In environments where vagueness and impreciseness type uncertainty are experienced, multi-criteria decision making in companies must be a part of the decision support system. CPFUSs proposed for the Pythagorean fuzzy uncertainty environment, which emerged with a larger definition area given to intuitionistic fuzzy uncertainty, are sets that managers can use in any situation, regardless of their behaviour towards risk. Risk-averse managers will be able to use the decision model by bringing the τ parameter, which represents expert’s behaviour against uncertainty, closer to 0.5 in CPFUS; risk-taking managers will be able to use the decision model by using values of the τ parameter close to 0 or 1. Managers using intermediate values will be risk-neutral managers. Several operators have been defined that can aggregate the opinions of different managers. Managers can choose the operator that gives the average that best represents their judgments. The proposed operators can be used not only for weighting the criteria but also for prioritizing the alternatives.
5 Conclusion
The complexity and contradictions included in real-world issues make MADM models more significant, but they also introduce ambiguity. Decision-makers’ crisp values are insufficient to produce accurate findings in decision-making challenges due to uncertainties resulting from incomplete information and inconsistent decision-makers, which leads to inaccurate judgments. This has made it necessary for decision-makers’ judgments to encompass a larger range and be able to describe values in a continuous range that can account for uncertainty at each point. In particular, CINFUSs have made it possible for IFSs to be utilized with continuous functions and to account for uncertainty at each point because of their superiority in modelling uncertainty information. Besides, the processing of specific facts, events, and related data that cannot be processed using IFSs can be done more efficiently by utilizing PFSs as a direct extension of IFSs to provide a more robust representation of uncertainty. Therefore, the CPFUSs presented in this work enable information modelling over a continuous range of values and contribute to a more comprehensive, accurate, and precise explanation of the uncertainty in decision-makers’ opinions. Moreover, the developed CPFUSs are capable of handling degrees of uncertainty more sensitively and at the same time providing greater flexibility in the decision-making process. Based on this advantage, in this study, CPFUSs have been developed and focused on examining the usability of this new fuzzy set extension in MADM problems. In the study, after introducing the mathematical operations of CPFUSs, their applicability on different CPFU-MADM models based on mathematical operations has been demonstrated. While the first model developed based on the CPFUWG aggregation operator is applied on the green supplier selection problem, another model developed based on the CPFUDWG, CPFUEWG and CPFUHWG aggregation operators is presented on the waste disposal site selection problem.
First of all, by taking into account an extensive set of criteria established by thorough literature research and professional opinions in the field of green supplier selection, the study aims to identify the best green supplier. In this context, four green suppliers have been evaluated according to five criteria. The constructed model provided the following results: A3 is the best supplier, followed by A1, A4, and A2 alternatives, in that order. Then, sensitivity analyses have been conducted on the linguistic weights of the criteria and the expert weights for the first CPFU-MADM model developed in the study. The results of the first model created have been demonstrated to be robust and dependable and to be insensitive to modifications in the weights of the experts and criteria, based on the findings of both sensitivity analyses. Besides, the ranking results from the models have been compared, and the variations in the rankings have been investigated, in the comparative analysis carried out utilizing IF-based and PF-based MADM models. A3 has been identified to be the most significant alternative in both the developed and compared models, with A2 being the least desirable option. At the same time, it has been seen that the positions of the other options remain unchanged. Through a comparative analysis of these three distinct fuzzy-based models, the study’s results have been shown to be consistent, dependable, and correlated with one another using the Spearman’s rank correlation coefficient. According to the results obtained, although the identical ranking results are taken from the compared models, it has been concluded that the developed CPFU-based MADM models had a higher degree of generalization compared to other MADM models used for comparison.
Then, it has been intended to make the proper investments by creating more accurate and efficient selections for decision-makers in the prioritizing and selection of waste disposal site alternatives, taking into account the significance of the extensive list of criteria in the study. In this context, four waste disposal site alternatives have been evaluated according to five criteria through comprehensive literature review and expert opinions, with three distinct MADM models developed based on CPFUDWG, CPFUEWG and CPFUHWG aggregation operators. According to the results obtained from the second application, A2-Silivri-Seymen alternative has been identified as the best alternative site for MADM models developed based on all aggregation operators, while A4-Pendik-Kurtköy alternative has been determined as the worst alternative site. A1-Şile-Kömürcüoda and A3-Kemerburgaz-Odayeri alternatives were determined as the second and third alternative sites, respectively, for MADM models developed based on all aggregation operators. Sensitivity analyses have been performed on the linguistic weights of the criterion, expert weights, and ρ and φ parameters used in the CPFUDWG and CPFUHWG aggregation operators for the CPFU-MADM models built using aggregation operators. Based on the findings of the linguistic weight analysis of the criteria, it has been observed that the modifications made to the criteria weights for the MADM models created by using all aggregation operators had no effect on the ranking results of the alternatives—with the exception of a minimal deviation—and that the alternatives maintained their original rankings. Then, through the application of sensitivity analysis to the expert weights, it has been shown that modifications to the expert weights did not affect the ranking outcomes of the alternatives across all scenarios and MADM models built using aggregation operators. Finally, the sensitivity study conducted on the ρ and φ parameters utilized in the CPFUDWG and CPFUHWG aggregation operators revealed an increase in all alternatives’ final score values; however, this increase had no effect on the ranking. In this context, regardless of the ρ and φ parameters, the A2 alternative has been shown to be the dominating solution, confirming the original order for both aggregation operators. Based on the findings of sensitivity analysis, it has been established that the models constructed using aggregation operators are robust and reliable. Additionally, in the study, a comparison analysis has been carried out with models based on IF and PF based Dombi, Einstein and Hamacher aggregation operators. When the ranking results obtained from the comparison analysis were examined, it has been observed that the ranking results did not change in all compared models and the ranking of the alternatives was the same as the models developed based on aggregation operators. In this context, the consistency of the results of the MADM models developed based on aggregation operators have been verified and their validity has been proven. According to the results obtained, although the same ranking results are obtained from the compared models, it has been concluded that the developed CPFU-based MADM models had more flexibility and a higher degree of generalization, unlike the other compared IF and PF-based MADM models.
To further demonstrate the effectiveness and usability of the new CPFUSs introduced within the scope of the study, the developed models have been applied on two different decision problems: green supplier selection and waste disposal site selection. Their advantages, like stability and accuracy, have been benefited within the study’s scope because the CPFUSs presented in the study and the models built within its scope better reflect uncertainty. The proposed models, which are quite flexible and have a high degree of generalization, can be implemented to distict decision problems. Analyses and applications have shown that CPFUSs can be used successfully in various MADM models. CPFUSs show potential as a more effective and powerful tool in complex and real-world problems, especially in situations where uncertainty and ambiguity are intense. In this context, this study shows that the use of CPFUS in MADM models has significant potential and that these new models can provide greater flexibility and precision in decision-making processes.
It also brings with it some limitations that should be taken into account when interpreting the results of its applications on the CPFUS and MADM models introduced within the scope of the study. The study has confirmed the effectiveness and robustness of MADM models developed based on CPFUSs and their aggregation operators. However, the mathematical complexity of CPFUSs and the calculation of CPFU Dombi, Einstein and Hamacher norms in MADM models may represent a kind of limitation for the wider application of this model. Especially in real-world decision problems where the problem size increases, more computing power may be required due to the complexity brought by mathematical operations. Besides, it may be necessary to determine appropriate parameters for the aggregation operators used in the CPFU-based MADM models developed within the scope of the study. Failure to set these parameters appropriately can have a negative effect on the effectiveness of the model. In addition, the use of the CPFUS may require certain choices and judgments to be made by the decision maker, which may lead to user bias. Additionally, the number of experts involved in the research is one of the study’s weaknesses. For more complex decision-making problems where the problem size increases, evaluations may need to be carried out by considering a larger number of experts.
In future studies, it is recommended to develop continuous picture fuzzy sets or continuous spherical fuzzy sets or continuous neutrosophic sets or diophantine fuzzy sets (Kannan
et al.,
2025) in the same way. Besides, CPFUSs can be extended to various MCDM techniques or applied to various MADM models. It is possible to build a number of mathematical operations for the introduced CPFUSs, including score functions, various aggregation operators such as (Hussain and Ullah,
2024), (Imran
et al.,
2024) and similarity measurements. Additionally, for both application problems under study, a set of more specific and comprehensive criteria might be taken into account. In addition, a variety of real-world decision-making problems, including the assessment of sustainable supply chain systems, the selection of renewable energy sources, the selection of electric vehicle charging stations, and project selection, can be addressed by the MADM models that were created based on the presented CPFUSs and their aggregation operators.